行业政策
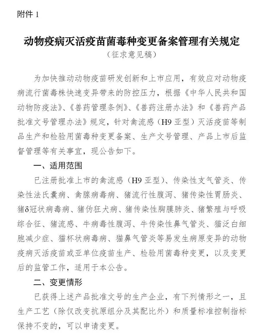
农业农村部畜牧兽医局关于《动物疫病灭活疫苗菌毒种变更备案管理有关规定(征求意见稿)》公开征求意见的通知
来源: 中国肉类协会 发布日期:2025-06-20

为加快推动动物疫苗研发创新和上市应用,有效应对动物疫病流行菌毒株快速变异带来的防控压力,农业农村部畜牧兽医局组织制定了《动物疫病灭活疫苗菌毒种变更备案管理有关规定(征求意见稿)》(附件1),现公开征求意见。请有关单位于2025年6月20日前将意见以书面或电子版形式反馈。
电子邮箱:syjyzyxc@agri.gov.cn
通信地址:北京市朝阳区农展馆南里11号农业农村部畜牧兽医局(邮编:100125),请在信封上注明“动物疫病灭活疫苗菌毒种变更备案管理有关规定征求意见”字样。
附件:
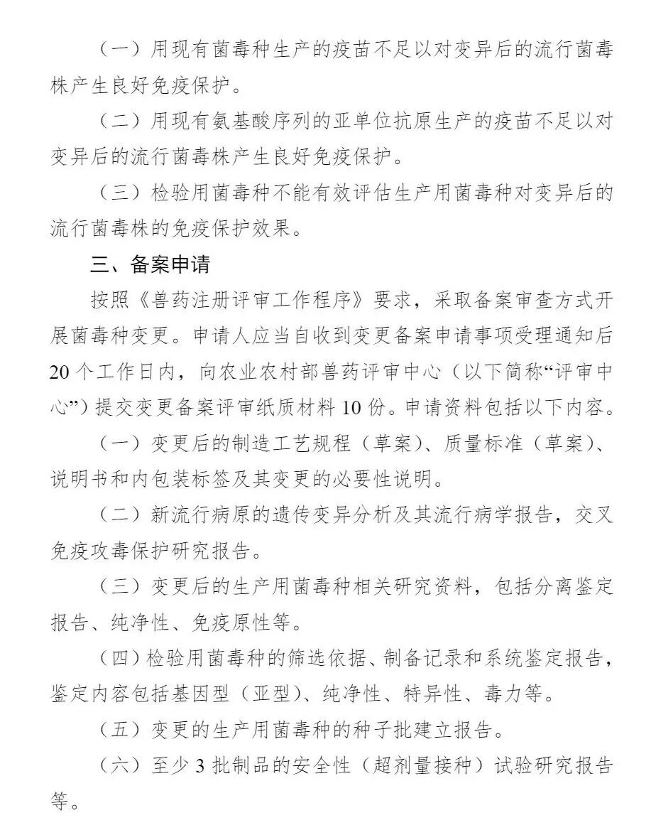
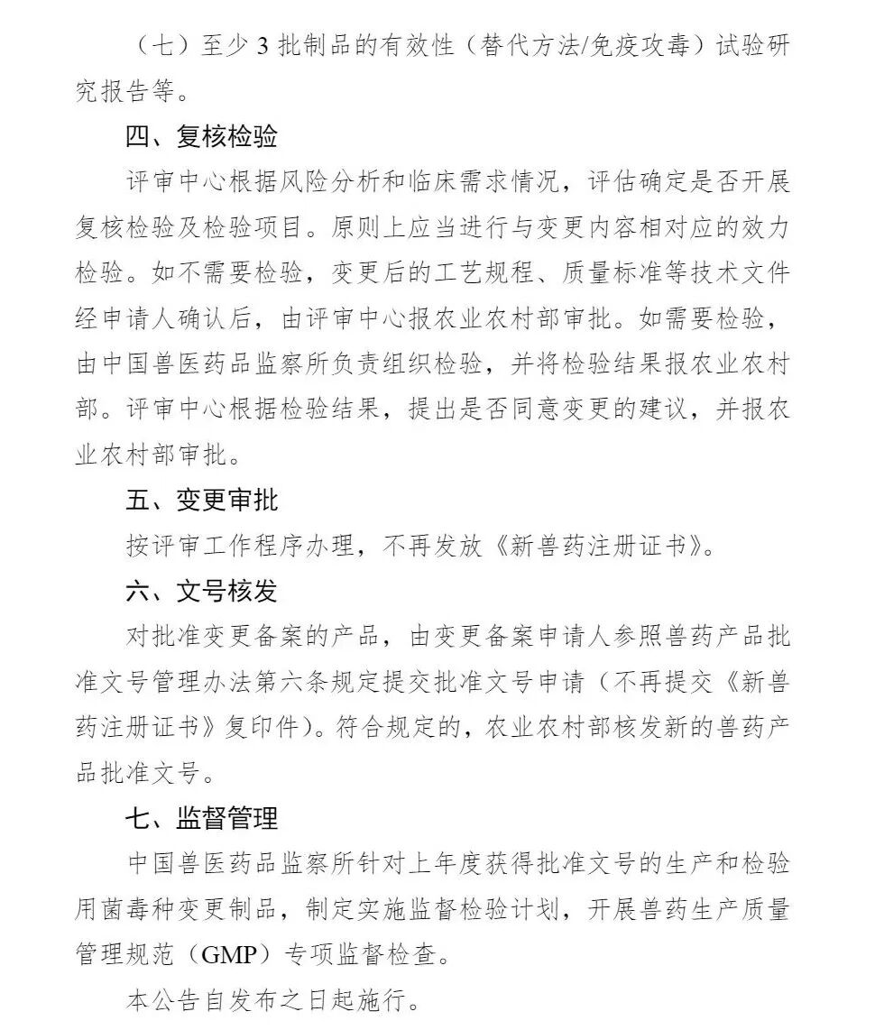
1.《动物疫病灭活疫苗菌毒种变更备案管理有关规定(征求意见稿)》
2.修改意见表




中肉协公众号
产业周公众号
食研所公众号
010-68029709
010-66033686
北京市朝阳区朝阳门外大街223号
©Copyright 2007-2022 By www.chinameat.org All Rights Reserved 京ICP备 09035657号-4 浏览量: